Back to Packages & Promotion Overview

Otalio’s Package & Promotion
Detailed Features

Otalio’s solution combines the marketing flair of a brochure with the technical rigor of an enterprise system overview – exactly what modern cruise lines need to stay ahead. In the sections below, we’ll explore how Otalio defines and handles packages and promotions, the rich feature set enabling unprecedented flexibility, real-world examples of configurations, and the integrated flows (illustrated in diagrams) that make it all work seamlessly.

Packages vs. Promotions in Otalio: Definitions and Approach

Packages and Promotions are distinct yet closely related concepts in Otalio’s cruise management platform. Understanding the difference is key:

Checkmark in Circle

Package

In Otalio, a package is typically a pre-paid bundle of products or services that a guest can use during their cruise. Packages often cover onboard amenities – for example, an unlimited beverage package, a 10-drink coupon booklet, a specialty dining package, or a Wi-Fi package. Guests usually purchase packages pre-cruise or on embarkation day, paying a set price for defined benefits or allowances. Once a package is linked to a guest’s onboard account (folio), the system will automatically apply the package’s benefits whenever the guest consumes the relevant items. In essence, a package acts as a pre-paid entitlement (e.g., “unlimited drinks for the voyage” or “10 specialty coffees”) that is tracked and managed by the system. Otalio’s platform is designed to handle packages with great flexibility – including complex rules about who can have them, what they include, and how they are priced – all while ensuring the guest’s entitlements are honored at every point of sale.

Checkmark in Circle

Promotion

A promotion in Otalio usually refers to a conditional offer or discount that is applied under certain circumstances, rather than a tangible product the guest prepays. Promotions are the “special deals” that marketing teams love – for example, “Buy one shore excursion, get one photo free,” or “20% off spa treatments for Gold-tier loyalty members,” or “Spend 100 dollors or more in the retail and get a free glass of champagne” or “Kids sail free with two adults.” Unlike a package, a promotion is not typically purchased by the guest; instead, it’s a rule configured in the system that grants a benefit (discount, free item, upgrade, package, etc.) when the trigger conditions are met. Promotions can span one department (e.g., a discount on a second specialty restaurant cover charge) or cross multiple departments (e.g., a bundle deal involving both an excursion and a photo as in the example). Otalio’s promotions are highly configurable with criteria such as date ranges, guest demographics, loyalty status, booking characteristics, etc., and are applied automatically by the system at the appropriate time (usually when the guest makes a purchase that qualifies).

How Otalio Handles Them

Both packages and promotions are configured centrally in Otalio’s headquarter system and then distributed fleet-wide. The platform’s Core Configuration allows shore-side staff to define all the rules and details: what each package includes, its price (and any day-by-day proration), which guest segment or cabin class gets a promotion, which items are eligible for a discount, and so on. Because Otalio’s Shipboard Property Management System (SPMS) and Point-of-Sale are part of one unified platform, these configurations don’t require any separate integration – the POS automatically knows about all active packages and promotions. When a guest with a package or eligible for a promotion carries out a transaction on board, the business logic immediately kicks in to apply the correct benefit. For example, if a guest has purchased a beverage package, as soon as a bartender add a drink to that guest’s POS check, the system recognizes the package and charges the item at $0 (covering it under the package) or at a discounted rate as appropriate. Likewise, if a promotion is in place (say, “10% off all gift shop purchases for suite guests”), the discount is instantly applied to the transaction once the system confirms the guest and purchase meet the criteria. All of this happens behind the scenes, in real time, without the crew needing to manually intervene or calculate discounts. Otalio’s platform keeps track of package usage (e.g. how many drinks have been consumed, if there’s a quota) and enforces any limits or restrictions defined. Both packages and promotions can also be set to only be available during certain periods (for example, pre-cruise vs on board availability windows), giving the cruise line fine control over how and when these offers can be redeemed.
From a technical perspective, packages and promotions in Otalio are handled by a dedicated Package & Promotion engine that is a part the POS and guest account database. This engine evaluates every relevant event (like a sale or a guest check-in) against the configured rules. Despite the complexity under the hood, from a user’s point of view (crew or guest), the process is smooth and instant. The next sections highlight the rich features Otalio provides to make this system extraordinarily flexible for any cruise line’s needs.

Package Handling Flow

This diagram provides a conceptual overview of Otalio’s package and promotion ecosystem. It illustrates the breadth of scenarios the system can handle – from standard revenue packages to specialized promotions and entitlements. On the left, we see examples of typical guest-facing packages such as Specialty Dining packages and Food & Beverage (F&B) packages. F&B packages can be “Unlimited” (for example, an unlimited drinks package with tiers like Easy Package, Premium Package, Non-Alcoholic Package) or “Limited” (for example, a beer package with 10 beers, a water package with 5 bottles, or a coffee card with 10 espressos). These can be sold pre-cruise or onboard as indicated, giving guests convenience and savings while generating considerable pre-paid revenue for the cruise line.

On the right side, the diagram highlights more specialized package types and promotion mechanisms: Compensation packages (e.g. a free offering given to a guest as recovery for a complaint), Officer Allowance packages (entitlements for crew/officers, replacing traditional manual allowance methods), and Incentive or Bundle Promotions (for instance, “Buy 1 excursion, get 1 photo free” deals that span departments). Also depicted are Experience Packages tied to a booking (like a fare bundle that includes perks for cabin categories or guest classifications like VIPs or loyalty tiers), as well as the handling of visitor or priority pass guests and crew allowances. All these various inputs feed into the system’s accounting and consumption tracking. Notably, even complex cross-department bundles (e.g. a package that combines an excursion and a photo purchase for a single price) are supported – the system can allocate the appropriate revenue or discounts to each department and even assign any discount portion to an internal “system account” (for accounting transparency). In summary, the flowchart underlines Otalio’s capacity to manage nested packages, compensatory offers, loyalty perks, cabin-specific inclusions, and more – all within one integrated framework. This versatility means the cruise line’s marketing and revenue teams can get creative with offerings, confident that the system can handle the logic and tracking flawlessly.

Beyond the variety of package types, the significance of this comprehensive approach is operational harmony. All packages and promotions – whether they originate from a revenue strategy (like a drinks package sale), a guest service gesture (like a compensation package), or a pre-defined entitlement (like a loyalty freebie) – are configured in one place and executed uniformly. The ship’s staff can rely on the system to automatically apply benefits and restrictions, while managers shoreside can monitor usage and adjust strategies. The Package Handling Flow diagram effectively shows that Otalio brings every package and promotion under one umbrella, simplifying reporting and enhancing control. For example, a Guest like Mr. Smith (illustrated in the diagram) with Folio 1 could have multiple packages assigned – say an unlimited beverage package and a specialty dining package – and as he consumes drinks or dines, those charges route through the system without billing his folio (up to the package limits). Meanwhile, a System Account can be used to record the value of free or discounted items (like the photo given away in the excursion promo), ensuring revenue management has a clear picture of the true cost and discount provided by each promotion. All taxes, service charges, and accounting rules are applied correctly (the system can handle whether discounts affect gross or net pricing, and calculate taxes accordingly, as noted in the diagram’s considerations). The flexibility goes even further – Otalio supports package upgrades mid-cruise and per-day pricing rules, meaning if a guest upgrades to a higher-tier package or joins late, the pricing and benefits adjust automatically. In short, this overview diagram underscores that Otalio’s package & promotion handling isn’t a narrow module – it’s a holistic, cruise-tailored ecosystem covering every angle from guest appeal to backend accounting.

Key Features of Otalio’s Package & Promotion Handling

Otalio’s system comes packed with features that empower cruise lines to design and manage packages/promotions with unparalleled flexibility. Below are the major capabilities and what they mean for your business:

Checkmark in Circle

Nested Packages

allow you to create tiered or compound offerings by having one package include or build upon another. This is especially useful for upgrade paths and hierarchical perks. For instance, you might offer a “Standard Beverage Package” and a “Premium Beverage Package” – with the premium package including everything in the standard, plus additional high-end drinks. Otalio can model this relationship so that if a guest upgrades, the system inherits the entitlements of the base package and adds the new ones, without double-counting or confusion. Nested packages are also helpful in bundling multiple services: imagine a “Family Fun Package” that nestes a soda package for kids, a specialty dining for the parents, and a photo bundle for the whole family. Technically, Otalio links these components so they act in unison when applied to a booking. The benefit is a smooth experience for the guest (one purchase activates all included perks) and straightforward administration for the crew (the guest’s account clearly shows all benefits). Nested Packages give cruise lines the creativity to craft multi-faceted deals (including cross-departmental bundles) while the system ensures all underlying parts are applied correctly.

Checkmark in Circle

Compensation Packages

Maintaining guest satisfaction sometimes means granting a token of goodwill when things go wrong. Otalio’s Compensation Package feature is designed for such guest recovery scenarios. Instead of handing out free drink coupons or manually adjusting bills, staff can simply assign a predefined compensation package to a guest’s folio. For example, if a VIP suite experienced a maintenance issue, guest services might grant them a complimentary “Premium Spa Package” or a “Free 5-drink Package” as an apology. Once applied, the guest enjoys the service as if they had purchased the package, but the system internally flags it as a zero-revenue or compensated item (for tracking). The flexibility here is that compensation packages can be created for any service category – dining, excursions, internet, etc. – and they can be configured with limits (e.g. “4 free drinks” or “1 free shore tour”) to control costs. From an accounting perspective, Otalio allows these packages to be tracked separately (often to a non-revenue or marketing cost center). The guest feels valued and the crew doesn’t need manager overrides or cumbersome workarounds; the compensation is simply digitally applied and honored everywhere on board. This feature thus turns crisis into opportunity – an unhappy guest can be swiftly delighted with a tangible perk, and the gesture is executed systematically and recorded. It’s customer service made easy, and it preserves revenue integrity by distinguishing promotional value from normal sales.

Checkmark in Circle

Officer Allowance Replacement

Cruise operations often provide officers and certain crew members with allowances or privileges (like a monthly bar credit, or free specialty meals) as part of their benefits. Traditionally, tracking these allowances could be a manual process or done via separate crew accounts. Otalio modernizes this with the Officer Allowance Package capability – effectively treating crew allowances as just another type of package. Each eligible crew member can be assigned a digital allowance package (for example, “Officer’s Beverage Allowance – $50/week” or “Staff Free Dining – 2 meals/week”). The system will then automatically apply the allowance when that crew member uses venues on board, exactly as it would for a guest package. This replacement of manual allowance tracking with system-managed packages has multiple advantages: it ensures policy compliance (no one can exceed their allowance because the system enforces the limits), provides transparency (all usage is logged just like guest package usage), and reduces workload (no need for managers to approve or monitor each transaction – the POS and package engine handle it). For IT teams, it’s elegant because it doesn’t require a separate module for crew perks; it leverages the same robust package engine. For crew and officers, their benefits are easier to use – they simply swipe their card and the system knows they shouldn’t be charged for that drink or meal up to the allowance. In short, Otalio replaces legacy crew privilege systems with a unified approach, simplifying operations while keeping crew happy.

Checkmark in Circle

Loyalty & Classification-Based Assignments

One of the strongest ways to build customer loyalty is to reward your repeat guests and special categories of passengers with automatic perks. Otalio’s system allows packages or promotions to be tied directly to loyalty tiers and other guest classifications. This means you can configure rules such as “All Gold-Level members get a free Wine Tasting package” or “VIP Guests (e.g. those flagged as industry partners or casino high-rollers) get a complimentary $100 onboard credit package.” When a booking is created or a guest checks in, the system checks their profile and
lloyalty status, and can instantly assign the relevant package or promotion to them. For example, if a passenger is a Voyagers Club Diamond member (loyalty program), the system might automatically place a Specialty Dining credit on their account as a perk. Similarly, classification-based assignments let you target groups like “Family & Friends” (perhaps travel agent friends on a special rate) or “Technicians/Concessioners” traveling on board, giving them appropriate packages (maybe a limited internet package or meal allowance as part of their arrangements). The benefit of this feature is consistency and personalization: every guest gets the perks they’re entitled to, without any manual handling by embarkation staff. It’s all pre-configured and automatic, which not only saves time but also ensures no one slips through the cracks. From a marketing perspective, it adds significant value to loyalty programs – incentives can be delivered seamlessly, reinforcing to guests that their status is recognized on board. And if your loyalty program evolves, it’s simple to update the configuration in one place and have it applied fleet-wide. In essence, Otalio enables cruise lines to bake loyalty rewards and guest-specific perks directly into the system’s DNA, making elite guests feel special and reducing workload on the crew.

Checkmark in Circle

Room Category & Guest-Based Assignments

Beyond loyalty, what a guest buys and who they are can also determine what packages or promotions they should receive. Otalio supports assignment of packages/promotions based on room category, fare type, or other guest-based criteria at the reservation level. This is extremely useful for creating bundled experiences. For example, many cruise lines offer fare “Experiences” or packages with the cabin: a Suite Guest might have a “included Concierge Lounge access and Premium Drink Package”, or a guest who booked a Family Cabin could get a “Family Photo Package” included. With Otalio, when such a booking is made (say a suite is booked under a certain code), the system can automatically attach the corresponding packages to all the guests in that cabin, or perhaps just to the first two guests, depending on the offer. Another scenario is promotions like “3rd and 4th guests sail free” – while typically affecting fare price, such promotions might also include perks (e.g., waiving dining cover charges for the extra guests). The phrase “guest-based assignments” also covers age-based targeting; for instance, if a reservation has children, the system could automatically give each child a “Soda Package for minors” at no charge as part of a family promotion. Essentially, any attribute of the booking or guest (cabin type, package booked, age, etc.) can trigger an entitlement. The ability to handle room-category inclusions is particularly critical with modern pricing models: if you sell a “premium cabin with perks,” Otalio ensures those perks (which might be implemented as packages on the back-end) are delivered without fail. This feature drives more value perception for guests (they immediately see their extras available on board) and reduces manual work for crew who no longer need to cross-check who is eligible for what – it’s all preset and automated.

Checkmark in Circle

Restriction & Age-Specific Configurations

With great flexibility in offers comes the need for control – not every package or promotion should be available to every guest or in every situation. Otalio provides robust restriction options, including age-based rules, to fine-tune eligibility and usage of packages/promos. For instance, an alcoholic beverage package can be configured to only apply to guests of legal drinking age (e.g., 21+ in US-based cruises or 18+ in European cruises). The system will enforce this by simply not allowing the assignment of such a package to a underage guest’s folio, and if a guest on a package tries to order a restricted item (like an under-18 attempting to get beer on an adult package), the POS can alert or prevent it. Restrictions can also be tied to things like the number of times a promotion can be used (e.g., a coupon can only be redeemed once per cabin), or limiting a package to certain venues or times (perhaps a dining package that’s only for lunch seatings, or a promotion only valid on port days). You can also configure blackout dates or itineraries – for example, disallow a certain promotion on specialty holiday cruises or short 2-day cruises, etc. Age-specific configuration might also include senior discounts or kids-free deals, which the system applies by checking the guest’s birthdate on their profile. All these controls ensure that while you have flexibility in crafting offers, you also have peace of mind that they’ll only apply where appropriate. The rules are enforced uniformly by the system, eliminating the risk of human error (like accidentally giving a child a drink package) and guarding against abuse (like someone trying to use a promotion twice when it’s limited). In summary, Otalio’s rich restriction settings let you precisely target promotions and securely manage packages according to your policies and regulatory requirements – no guessing, no manual oversight needed.

Checkmark in Circle

Duration-Based Pricing

Cruise itineraries can vary widely in length, and so should the pricing of time-based packages. Otalio supports duration-based pricing to ensure packages remain attractive and fair no matter the cruise length. This means you can configure a package to prorate or adjust price based on the number of cruise days or segments. For example, a full-week unlimited Wi-Fi package might be $100 on a 7-night cruise, but if someone is on a 3-night cruise, the system could automatically offer it for, say, $50. Likewise, if a guest joins a cruise late (perhaps an itinerary where guests can embark mid-voyage) or if they decide to buy a package after a couple of days onboard, the system can calculate a pro-rated price so the guest isn’t paying for days they missed. This encourages guests to still purchase packages even after the start of the cruise, since they’ll pay only for remaining days – capturing revenue that might otherwise be lost if the full price seemed not worth it mid-way. You can also set up per-day fees for certain packages (like an internet package at $15/day, which the system will multiply by voyage length or remaining days appropriately). Duration-based pricing rules can be straightforward (linear proration) or more complex (e.g., first day free, or a sliding scale discount for longer cruises), as needed. For the cruise line, this feature ensures pricing integrity and flexibility – marketing can confidently promote packages across different itinerary lengths, knowing the system will automatically charge the correct amount. It also simplifies things for shipboard staff: they don’t need to manually compute or authorize partial refunds or special rates for short cruises; it’s all built into the product setup. Overall, by matching package pricing to cruise duration, Otalio helps maximize uptake and guest satisfaction (no one feels overcharged for a short trip) while squeezing the optimum revenue out of every voyage.

Checkmark in Circle

Upgrade & Retrospective Application

Otalio recognizes that guests’ needs can change during a cruise – and the system is built to accommodate that dynamically. Upgrade capability means a guest can move to a higher-tier package or add a new package mid-cruise, and the system will handle the change gracefully. If a guest starts with a basic non-alcoholic drink package but by day 3 wants the full alcohol-included package, it’s not a problem: the crew can upgrade them in the system, and Otalio will charge just the incremental difference or a pro-rated price for the remaining days, as configured. The guest immediately gains the new entitlements without having to pay full price twice – a very guest-friendly approach. All consumption up to that point is preserved in history, and going forward new rules apply; if needed, previous transactions that now fall under the upgraded package’s scope could even be adjusted not to charge extra (depending on cruise line policy). This ties into retrospective application, a feature that allows packages to be applied even after some transactions have occurred. A common use-case: a guest initially opts not to buy a package, orders a couple of cocktails at full price on day 1, then reconsiders and buys the drink package on day 2. With retrospective application, the cruise line could choose to credit those day 1 cocktails against the package (i.e., treat them as if the package had been in place, perhaps refunding the charges or not counting them toward any limits) once the package is purchased. This is configurable – some lines do this as a goodwill gesture to encourage late adopters, others may start benefits only from time of purchase – but the key is that Otalio provides the option. The system can retroactively mark eligible purchases as covered by the new package (as long as they fall within rules and timeframe). This flexibility avoids penalizing the guest for a late decision and can be a persuasive selling point (“Don’t worry, if you buy the package now, we’ll apply it to what you spent last night too”). From an IT standpoint, handling such adjustments is complex, but Otalio’s integrated design makes it feasible – it knows the transaction history, the package parameters, and can automatically adjust folio entries or issue credits as needed, with proper audit trails. Ultimately, the upgrade and retrospective application capabilities drive revenue (by allowing mid-cruise sales/upgrades) and keep guests happy, all while the heavy lifting is done by the system logic.

Checkmark in Circle

POS Integration

Perhaps the crown jewel of Otalio’s package and promotion handling is its seamless integration with the Point-of-Sale systems across the ship. Unlike older setups where the PMS and POS might be separate and require complex interfaces to talk to each other, Otalio’s SPMS includes an integrated POS module – meaning no interfacing lag or data mismatch. This tight integration is what makes real-time package and promo application possible. The moment an item is rung up for a guest, the system checks the guest’s entitlements on the fly. Is there a package that covers this item? Does a promotion apply? If yes, it immediately adjusts the price or marks it as covered by package. The staff sees indications on their POS screen (for example, a note that “Package Applied: Beverage Package” or “Discount Applied: LoyalGuest10%”) so they know the benefit was given. For the guest, the process is transparent – their receipt will show a zero charge or discount line, and they don’t have to carry paper coupons or remind the waiter of their perks. This integration is a huge operational advantage, as it eliminates discrepancies and end-of-cruise reconciliations that can happen when systems are separate. Otalio’s architecture ensures that handling and reporting on packages is a powerful, unified feature thanks to the absence of external interfaces between POS and PMS. All package consumption and promotional discounts flow into the central passenger account seamlessly for accurate folio management and revenue tracking.

Perhaps the crown jewel of Otalio’s package and promotion handling is its seamless integration with the Point-of-Sale systems across the ship. Unlike older setups where the PMS and POS might be separate and require complex interfaces to talk to each other, Otalio’s SPMS includes an integrated POS module – meaning no interfacing lag or data mismatch. This tight integration is what makes real-time package and promo application possible. The moment an item is rung up for a guest, the system checks the guest’s entitlements on the fly. Is there a package that covers this item? Does a promotion apply? If yes, it immediately adjusts the price or marks it as covered by package. The staff sees indications on their POS screen (for example, a note that “Package Applied: Beverage Package” or “Discount Applied: LoyalGuest10%”) so they know the benefit was given. For the guest, the process is transparent – their receipt will show a zero charge or discount line, and they don’t have to carry paper coupons or remind the waiter of their perks. This integration is a huge operational advantage, as it eliminates discrepancies and end-of-cruise reconciliations that can happen when systems are separate. Otalio’s architecture ensures that handling and reporting on packages is a powerful, unified feature thanks to the absence of external interfaces between POS and PMS. All package consumption and promotional discounts flow into the central passenger account seamlessly for accurate folio management and revenue tracking

Checkmark in Circle

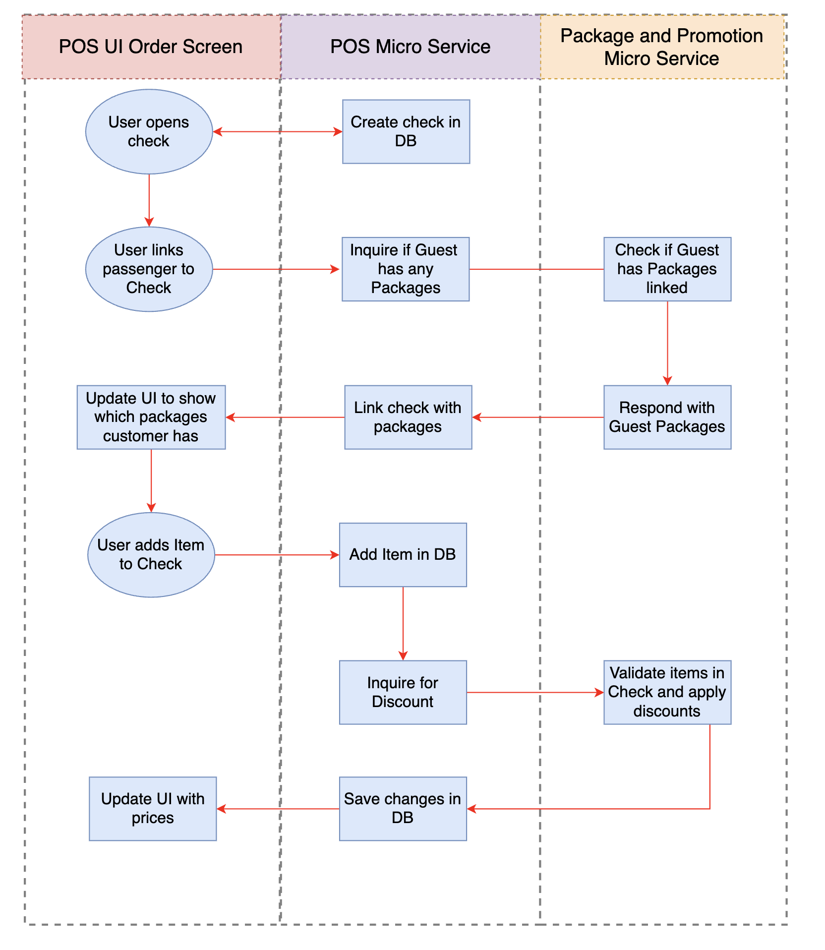
Seamless POS Transaction Flow: How It Works

Integrated POS Data Flow: The diagram above illustrates the real-time flow of data between the POS user interface, the POS microservice, and the Package & Promotion microservice in Otalio’s architecture. This flow is the technical heart of how packages and promotions are applied instantaneously during a sale:

The significance of this data flow is that it ensures no delay or end-of-day batch processing is needed to apply benefits – it’s all instant. This not only improves the guest experience (no surprises on the bill later) but also helps the cruise line in monitoring and controlling the promotions budget in real time. For example, the system could count how many free photo promos have been given out so far on a voyage. Also, because every transaction goes through this microservice check, reporting on package utilization and promotional uptake is extremely accurate and up-to-date. Shoreside management can at any point see how packages are performing – say, how many drinks the average guest with a package consumes, or how many promos were triggered today – and adjust future offerings accordingly.


In fact, having an assimilated system means management can reflect on detailed consumer analysis and even refine onboard offers daily based on data. This tight integration of POS and promotion logic is a key differentiator of Otalio. It effectively gives cruise lines a real-time, rules-driven discount engine across all sales, which is fully under their control and easily configurable centrally. For the IT team, the microservices approach means each piece (POS, package engine, etc.) is modular yet fully in sync, making the system both resilient and scalable. And for the crew, it means simplicity – they just use one system, and it “just works” with packages & promos. No separate voucher systems, no manual discount codes; everything is unified.

Back to Packages & Promotion Overview

Otalio GmbH

Mattentwiete 6

20457 Hamburg, Germany

V2.251113

Imprint